
0931-8182923
0931-8182586
激光雷达是一种利用激光束探测目标位置、速度等特征量的雷达系统,具有高分辨率、响应速度快、抗干扰性强等优点,可以为自动驾驶车辆提供了实时、精确的位置信息,能够
激光雷达是一种利用激光束探测目标位置、速度等特征量的雷达系统,具有高分辨率、响应速度快、抗干扰性强等优点,可以为自动驾驶车辆提供了实时、精确的位置信息,能够提升自动驾驶感知层准确性。
激光雷达的工作原理是向目标发射探测信号(激光束),然后将接收到的从目标反射回来的信号(目标回波)与发射信号进行比较,作适当处理后,就可获得目标的有关信息,如目标距离、方位、高度、速度、姿态、甚至形状等参数,从而对飞机、导弹等目标进行探测、跟踪和识别。
激光雷达根据扫描方式的不同,可以分为固态激光雷达、混合固态激kaiyun官方登录 开云网址光雷达、机械式激光雷达。其中,机械激光雷达因为结构复杂、可靠性较差、寿命低于车规要求,当前用于车载领域较少;混合固态(转镜式、MEMS 振镜)较为成熟,是当前和未来车载激光雷达主流方案;固态Flash方案逐步产业化,在车载领域占比持续提升。
近年来,得益于政策支持、技术创新、无人驾驶车队规模扩张、高级辅助驾驶中激光雷达应用渗透率提升、以及机器人与智慧城市建设等领域需求的推动,我国激光雷达行业驶入快车道,市场呈高速增长趋势。数据显示,2019-2023年我国激光雷达市场规模从16亿元增长到144亿元,年复合增长率为74%。预计2028年我国激光雷达市场规模有望达996亿元。
从细分市场来看,各细分市场均保持快速增长。其中ADAS领域占据着主要市场。有数据显示,2023年在我国激光雷达市场上,ADAS领域规模为101亿元,占比70%;其次为无人驾驶领域,市场规模为29亿元,占比20%。预计到2028年在我国激光雷达市场上,ADAS领域规模将达到647亿元,无人驾驶领域规模达到249亿元。
虽然近年市场得到了快速发展,但在此前很长一段时间内,激光雷达因成本居高不下,只能在高端车型上搭载,成为普通消费者难以企及的高端技术。直到2024年,速腾聚创推出的新一代中长距激光雷达 MX 更是引发行业震动, 售价将低于 200 美金, 引领行业进入“千元机”时代。随后搭载禾赛ATX的哪吒V、零跑T03等车型,价格直接下探至10万元区间,由此标志着激光雷达已正式进入平价时代。
根据分析,对于激光雷达价格能够如此迅速下探,根本原因在于技术进步与规模化效应的双重驱动。
技术方面:技术突破推动成本下降。例如通过固态化设计和芯片化集成,大幅度降低了车规级激光雷达量产上车的门槛。目前行业头部企业——速腾聚创量产的激光雷达成本已降至 500 美元以内,并预计到 2025 年部分新产品的成本将降至 200 美元以内。
禾赛科技也计划在 2025 年将其主要激光雷达产品的价格降低一半,其下一代用于高级驾驶辅助系统(ADAS)的激光雷达产品 ATX,预计售价将低于 200 美元,仅为当前 AT128 型号价格的一半。
规模化效应方面:一是激光雷达的量产规模扩大。比如头部企业——禾赛科技,其通过并购瑞士 Fastree 3D 公司, 强化了 SPAD 数字激光雷达技术储备, 其第四代芯片架构平台计划在 2025 年量产, 通过集成化技术减小激光雷达尺寸、降低成本, 提升量产一致性和可靠性, 实现规模化量产。其2024年Q4激光雷达总交付量超过20万台,达到222054台,同比大幅增长153.1%,仅单季度就超过2023年全年;全年总交付量超过50万台,同比增长超过120%。这种出货量的急剧增长标志着激光雷达市场已经越过了规模拐点。
二是,车企的平台化和智能化战略进一步推动了激光雷达普及浪潮。例如吉利发布的“千里浩瀚”智驾系统将逐步应用于吉利银河和中国星系列车型,比亚迪更是将旗下“天神之眼”智驾系统覆盖7万到20万级车型,到2025年计划将至少60%的车型搭载高阶智驾功能。此外,长安汽车也通过“北斗天枢2.0”战略将智驾接口标配于全系新车型。
激光雷达的价格从2016年的8万美元下降到如今的200美元,不再是智驾方案中高不可攀的一个传感器。目前,头部激光雷达厂商(速腾聚创、禾赛科kaiyun官方登录 开云网址技、华为等)占据了85%的市场份额。这些企业通过大量采购、优化生产效率,持续摊薄成本,激光雷达彻底摆脱了“昂贵”的标签。
随着激光雷达进入平价化,行业也迎来了盈利拐点,头部厂商逐渐开始盈利。例如2024年,中国激光雷达“第一股”禾赛科技全年实现营收 20.8 亿元,同比增长10.7%,打破激光雷达行业全年营收的纪录;利润 1369 万, 充分体现行业利好。其中激光雷达产品全年营收达19.66亿元,占总营收的94.7%,同比增长11.3%。
对于2025年,禾赛科技的预期同样乐观:全年营收目标为30至35亿元,相当于同比增长44%至49%,其中第一季度收入预计5.2亿至5.4亿元;全年GAAP 口径下净利润2亿至3.5亿元,非 GAAP 口径下净利润3.5亿至5亿元。
这一数据无疑释放出一个强烈的市场信号:伴随高阶智驾普及,头部激光雷达企业进入盈利阶段已是必然趋势。当下,在高阶智驾普及的浪潮之下,激光雷达正站在“大周期”的转折点,多个与之密切相关的行业正迎来关键发展节点。这不仅为激光雷达技术的普及提供了广阔空间,也为行业内的领先企业带来了前所未有的机遇。
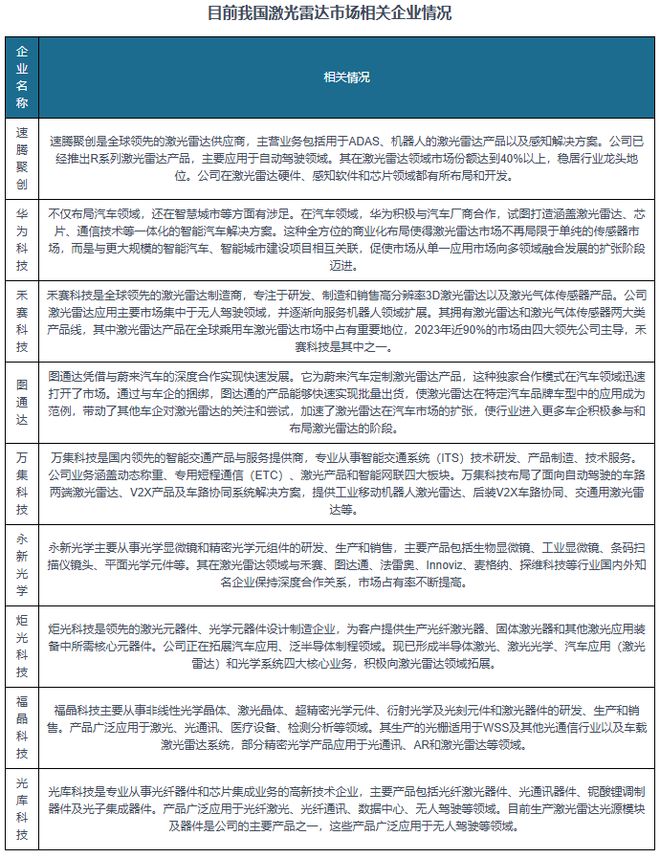
伴随着国内智能驾驶行业快速发展,国内头部厂商加大布局力度,产品性能和价格优势逐渐凸显,带动国内车载激光雷达在全球市占率不断攀升。有数据显示,2024年1-5月,我国国内激光雷达供应商装机量超44.5万颗。其中速腾聚创以43%市占率位居首位;华为技术占据22.8%的市场份额;禾赛科技市场份额18.7%;图达通市场份额15.1%,排名第四。
不只是国内,在全球市场,国内厂商也占据了主导地位,俨然已成为全球车载激光雷达革命的推动原力。有数据显示,2024年,全球激光雷达机量成功跨越 150 万颗的里程碑。其中速腾聚创(514995 颗, 占 33.5%)、华为技术(420538 颗, 占 27.4%)、禾赛科技(392571 颗, 占 25.6%)及图达通(205604 颗, 占 13.4%)这几家中国企业占据着主要市场,拿下了99.9%的份额。而其他供应商的合计装机量仅为 1853 颗, 约占据 0.1% 的市场份额。这一数据显示,当前全球激光雷达市场上呈现高度的集中性。
总体来看,目前在激光雷达市场上,行业高度集中,国内厂商已占据了绝对话语权。据中国汽车工程学会消息, 截至 2024 年 10 月, 全球共计 77 款搭载激光雷达上市车型, 其中的 67 款使用中国厂商产品, 占比高达 87.0%, 其中速腾聚创占 45%, 禾赛科技占 19%。
注:上述信息仅作参考,图表均为样式展示,具体数据、坐标轴与数据标签详见报告正文。
个别图表由于行业特性可能会有出入,具体内容请联系客服确认,以报告正文为准。
观研报告网发布的《中国激光雷达行业发展趋势分析与投资前景预测报告(2025-2032年)》涵盖行业最新数据,市场热点,政策规划,竞争情报,市场前景预测,投资策略等内容。更辅以大量直观的图表帮助本行业企业准确把握行业发展态势、市场商机动向、正确制定企业竞争战略和投资策略。
本报告依据国家统计局、海关总署和国家信息中心等渠道发激光雷达的权威数据,结合了行业所处的环境,从理论到实践、从宏观到微观等多个角度进行市场调研分析。
行业报告是业内企业、相关投资公司及政府部门准确把握行业发展趋势,洞悉行业竞争格局,规避经营和投资风险,制定正确竞争和投资战略决策的重要决策依据之一。
本报告是全面了解行业以及对本行业进行投资不可或缺的重要工具。观研天下是国内知名的行业信息咨询机构,拥有资深的专家团队,多年来已经为上万家企业单位、咨询机构、金融机构、行业协会、个人投资者等提供了专业的行业分析报告,客户涵盖了华为、中国石油、中国电信、中国建筑、惠普、迪士尼等国内外行业领先企业,并得到了客户的广泛认可。
第二节 全球激光雷达行业市场规模与区域分激光雷达情况
第六节 2025-2032年全球激光雷达行业分激光雷达走势预测
第九章2020-2024年中国激光雷达行业需求特点与动态分析
第六节 2025-2032年中国激光雷达行业价格影响因素与走势预测
第十一章2020-2024年中国激光雷达行业区域市场现状分析
第九节 2025-2032年中国激光雷达行业市场规模区域分激光雷达预测
第十三章2025-2032年中国激光雷达行业发展前景分析与预测
Copyright © 2024 开云机电产品有限公司 版权所有 非商用版本 备案号:陇ICP备2022000381号